攀枝花市政府网
四川省政府网
中国政府网
中文版
|
繁體版
|
无障碍
|
登录
|
注册
攀枝花市仁和区人民政府
网站首页
印象仁和
政府信息公开
政务服务
政民互动
仁和旅游
当前位置:
首页
>
政务公开
>
基本信息公开
>
公示公告
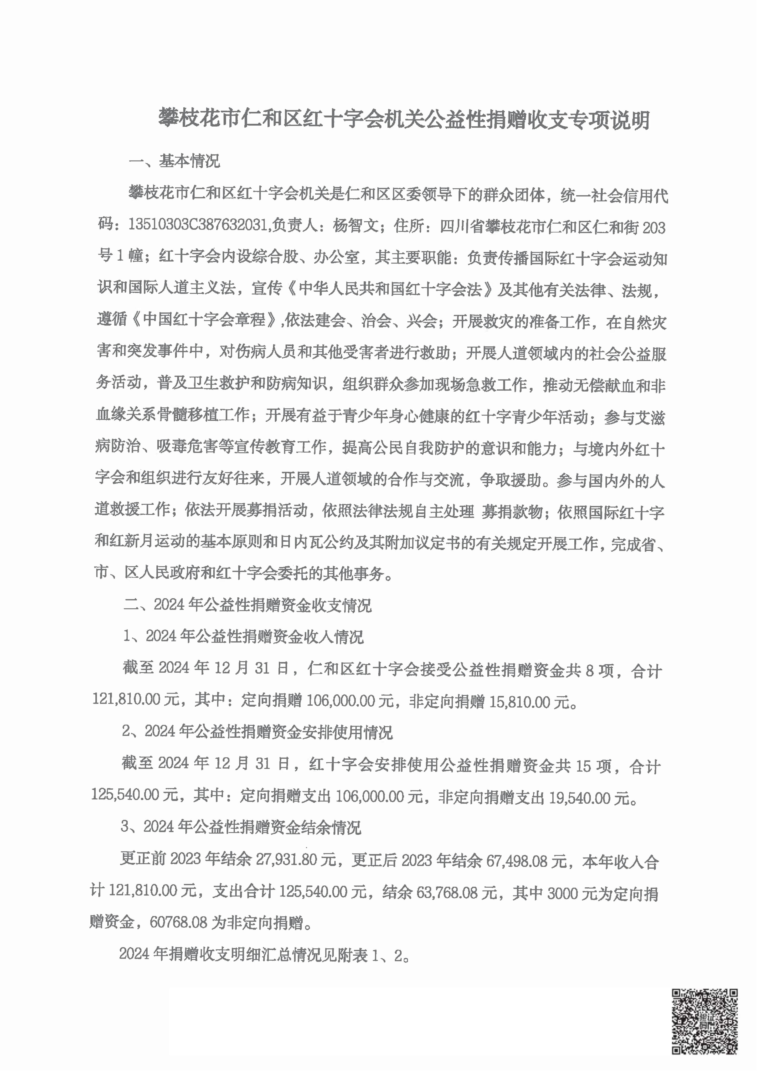
攀枝花市仁和区红十字会机关2024年公益性捐赠收支情况审计报告
来源:
攀枝花市仁和区红十字会
发布时间:
2025-11-12
选择阅读字号:[
大
中
小
] 阅读次数:
0